Dify 作为一个开源的低代码大语言模型(LLM)应用开发平台,正在医疗行业中发挥越来越重要的作用。通过将大语言模型、检索增强生成(RAG)、工作流编排等复杂的人工智能技术封装为直观的可视化工具,显著降低了医疗机构及开发者构建 AI 应用的技术门槛。这不仅加速了医疗场景中智能化解决方案的快速迭代与落地,也为推动医疗行业的数字化转型提供了高效、灵活的工具支持。

以智能导诊助手为例
基于 Dify 平台设计并实现一个智能导诊助手,集智能导诊、智能问药和辟谣较真功能于一体,通过自然语言交互实现症状分析与科室推荐,提供精准用药指导,并针对健康谣言推送权威科普,有效提升患者就医效率与健康素养,助力医疗机构实现智能化、人性化的服务升级。

一、准备工作
MCP API key 申请
Dify 平台准备
安装 MCP 插件
二、Dify 工作流设计
1.
问题分类
通过“问题分类器”节点,对用户的输入进行分类,若内容符合“智能导诊、智能问药、辟谣较真”的其中之一,将会话变量 question_type 更新为最新的问题类型。

2.
智能导诊
若患者的问题类型是“智能导诊”,提取用户在多轮对话中输入的个人信息,包括:【性别】【年龄】【症状】【所在地】,并更新会话变量,记录用户已经输入的信息。

【对话信息提取】节点提示词参考,这里以性别为例:

【患者信息输入确认】节点会对患者输入的个人信息进行汇总--信息缺失:提醒患者补全相关信息
--信息完整:输出确认信息,让患者确认输入是否有误

(1)
患者可以在多轮对话中,逐步补充完整个人信息,【推荐科室和医院】节点 Agent 策略会根据预设定的系统提示词,获取可用的 MCP 工具列表,并调用相关 MCP 工具完成【病症分析】【科室】以及【附近医院】的推荐。

【推荐科室与医院】节点配置参考:


提示词参考:

(2)
在对话中,若患者一次性给出性别、年龄、症状、所在地信息,会直接进入到科室和医院推荐节点,完成信息查询。
(3)
若会话变量 department 不为空,即表示系统已经给出科室推荐,会进一步对用户的问题进行分类:
① 进一步询问问诊相关信息
② 清空个人信息,重新问诊
③ 其他的不相关的话题

3.
智能问药
若患者的问题类型是“智能问药”,LLM 节点会识别并提取用户在对话中输入的药品信息。通过条件分支分别导向两条工作流:
Ⅰ. 药品名称为空:输出询问信息,让患者输入相关的药品名称。
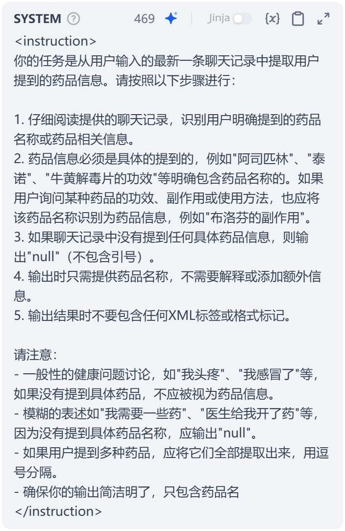
Ⅱ. 药品不为空,Agent 调用相关的 MCP 工具,深度搜索最新的药品资讯信息,包括:【药品基本介绍】【适应症】【用法用量】【不良反应】【禁忌症】等信息。

Agent 节点配置参考
【提取问药信息】节点提示词参考:

【智能问药】节点配置参考:


提示词参考:

4.
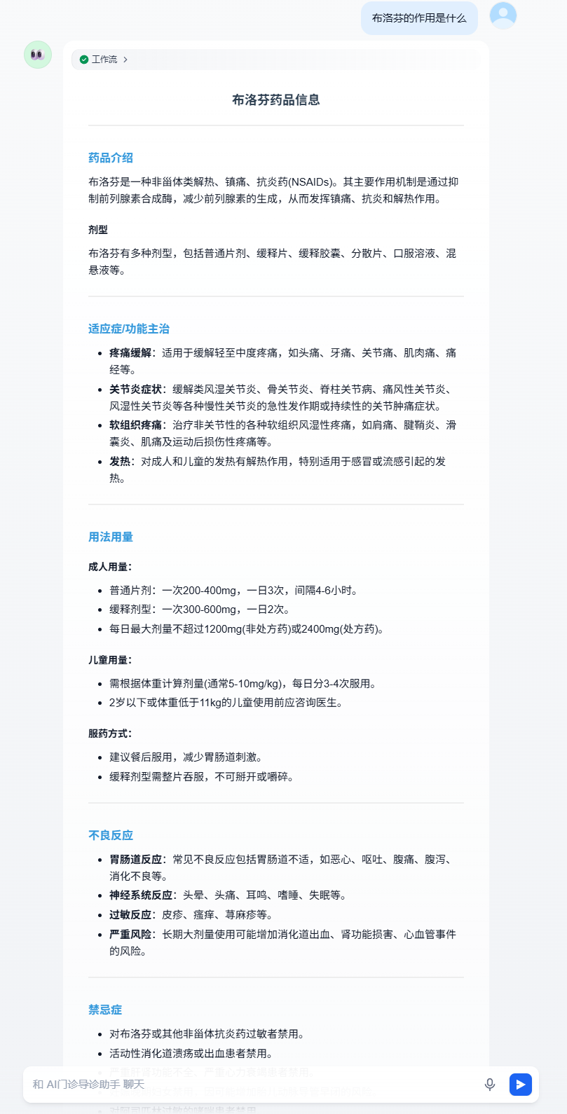
辟谣较真
若患者的问题类型是“辟谣较真”,识别并提取用户在对话中输入的辟谣信息。与智能问药模块逻辑类似,但提示词略有差别。

提示词参考:

三、部署效果展示
通过发布部署完成后,我们来测试一下智能导诊助手实际应用效果:





四、延伸
进一步地,该智能助手可集成至医疗机构的信息系统中,通过对接医院数据库,实时获取科室详情(如所在楼层、房间号、值班医生及出诊时间等),并结合 Dify 的 HTTP 节点,以及调用第三方工具的能力,拓展设计自动化预约挂号的工作流,实现导诊到预约的闭环服务。
在智能问药模块,系统也可接入医院药房数据库,不仅提供药品的详细说明,还可反馈药品的实时库存情况,提升患者用药的服务协同效率。
五、关于伊克罗德信息
作为Dify企业版官方授权合作伙伴,伊克罗德为各行业客户提供Dify企业版的一站式全链路服务,包括保障数据安全合规性的私有化部署支持、企业级AI应用解决方案的定制开发、5×8 小时专业托管运维,及覆盖平台基础操作与业务场景应用的企业版培训,助力企业高效、安全地构建自主 AI 应用,显著降低技术落地门槛,赋能技术与业务团队实现全流程自主构建与持续迭代。
伊克罗德作为Dify官方代理商,目前已服务来自零售电商、金融、医药、制造、专业服务等行业的全球标杆客户,积累了丰富且可复用的企业级 Agentic AI 应用实战经验。